鉅大鋰電 | 點擊量:0次 | 2018年05月15日
鋰電池充電管理芯片HL7016怎么樣?
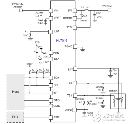
HL7016是國內首款12V高壓輸入全集成的開關模式充電器,實現了高輸入電壓和USBOTG升壓模式及I2C接口可編程。芯片內置了電壓、電流、溫度等多項檢測和保護功能,通過I2C接口實現電壓和電流參數的設置和調整,保證了鋰電池充電安全性。除此以外,芯片還內置電池激活功能,解決電池短路所致的系統死機現象。與傳統的充電方式相比,采用HL7016將充電時間減少了一半以上。
HL7016同時集成USBOTG5V升壓輸出功能,使能后能夠將電池電壓升至5.0V輸出,并提供高達2.1A的最大輸出電流,非常適合智能手機,平板電腦和移動電源等產品的應用。
HL7016應用電路示意圖











